Medical Store Management System Use Case Diagram . this use case diagram is a graphic depiction of the interactions among the elements of medical store management system. The use case diagram are usually referred to as behavior diagram used to describe the actions of all user in a. learn how to create use case diagrams for hospital systems using edrawmax's templates. use creately’s easy online diagram editor to edit this diagram, collaborate with others and export results to multiple image formats. use creately’s easy online diagram editor to edit this diagram, collaborate with others and export results to multiple image formats. this automated system aims to meet the requirements of medical stores by efficiently storing and managing their valuable data and. See examples of different scenarios, actors, and. Explore the template and other examples of use case. we carried out an indepth case study at the medical stores of a tertiary care health care facility.
from nickolas-bloggraves.blogspot.com
this automated system aims to meet the requirements of medical stores by efficiently storing and managing their valuable data and. use creately’s easy online diagram editor to edit this diagram, collaborate with others and export results to multiple image formats. The use case diagram are usually referred to as behavior diagram used to describe the actions of all user in a. See examples of different scenarios, actors, and. we carried out an indepth case study at the medical stores of a tertiary care health care facility. learn how to create use case diagrams for hospital systems using edrawmax's templates. this use case diagram is a graphic depiction of the interactions among the elements of medical store management system. Explore the template and other examples of use case. use creately’s easy online diagram editor to edit this diagram, collaborate with others and export results to multiple image formats.
Use Case Diagram for Library Management System
Medical Store Management System Use Case Diagram The use case diagram are usually referred to as behavior diagram used to describe the actions of all user in a. use creately’s easy online diagram editor to edit this diagram, collaborate with others and export results to multiple image formats. Explore the template and other examples of use case. this use case diagram is a graphic depiction of the interactions among the elements of medical store management system. See examples of different scenarios, actors, and. use creately’s easy online diagram editor to edit this diagram, collaborate with others and export results to multiple image formats. The use case diagram are usually referred to as behavior diagram used to describe the actions of all user in a. learn how to create use case diagrams for hospital systems using edrawmax's templates. this automated system aims to meet the requirements of medical stores by efficiently storing and managing their valuable data and. we carried out an indepth case study at the medical stores of a tertiary care health care facility.
From www.coursehero.com
[Solved] Draw detailed use case diagram of Medical Store Management System Course Hero Medical Store Management System Use Case Diagram The use case diagram are usually referred to as behavior diagram used to describe the actions of all user in a. See examples of different scenarios, actors, and. this use case diagram is a graphic depiction of the interactions among the elements of medical store management system. use creately’s easy online diagram editor to edit this diagram, collaborate. Medical Store Management System Use Case Diagram.
From www.vrogue.co
Use Case Diagram For Hospital Management System Uml Lucidchart Vrogue Medical Store Management System Use Case Diagram we carried out an indepth case study at the medical stores of a tertiary care health care facility. The use case diagram are usually referred to as behavior diagram used to describe the actions of all user in a. this use case diagram is a graphic depiction of the interactions among the elements of medical store management system.. Medical Store Management System Use Case Diagram.
From www.sourcecodesolutions.in
Use Case diagram for Online Hospital Management System CS1403CASE Tools Lab Source Code Medical Store Management System Use Case Diagram this use case diagram is a graphic depiction of the interactions among the elements of medical store management system. this automated system aims to meet the requirements of medical stores by efficiently storing and managing their valuable data and. The use case diagram are usually referred to as behavior diagram used to describe the actions of all user. Medical Store Management System Use Case Diagram.
From www.lucidchart.com
Use Case Diagram for Hospital Management System (UML) Lucidchart Medical Store Management System Use Case Diagram See examples of different scenarios, actors, and. learn how to create use case diagrams for hospital systems using edrawmax's templates. we carried out an indepth case study at the medical stores of a tertiary care health care facility. Explore the template and other examples of use case. this automated system aims to meet the requirements of medical. Medical Store Management System Use Case Diagram.
From www.vrogue.co
Use Case Diagram For Medical Store Management System vrogue.co Medical Store Management System Use Case Diagram use creately’s easy online diagram editor to edit this diagram, collaborate with others and export results to multiple image formats. The use case diagram are usually referred to as behavior diagram used to describe the actions of all user in a. use creately’s easy online diagram editor to edit this diagram, collaborate with others and export results to. Medical Store Management System Use Case Diagram.
From meeraacademy.com
Use Case Diagram for Hospital Management System Medical Store Management System Use Case Diagram See examples of different scenarios, actors, and. The use case diagram are usually referred to as behavior diagram used to describe the actions of all user in a. Explore the template and other examples of use case. this use case diagram is a graphic depiction of the interactions among the elements of medical store management system. learn how. Medical Store Management System Use Case Diagram.
From nickolas-bloggraves.blogspot.com
Use Case Diagram for Library Management System Medical Store Management System Use Case Diagram we carried out an indepth case study at the medical stores of a tertiary care health care facility. See examples of different scenarios, actors, and. Explore the template and other examples of use case. use creately’s easy online diagram editor to edit this diagram, collaborate with others and export results to multiple image formats. this automated system. Medical Store Management System Use Case Diagram.
From www.vrogue.co
Use Case Diagram Medical Store Management System Proj vrogue.co Medical Store Management System Use Case Diagram we carried out an indepth case study at the medical stores of a tertiary care health care facility. use creately’s easy online diagram editor to edit this diagram, collaborate with others and export results to multiple image formats. The use case diagram are usually referred to as behavior diagram used to describe the actions of all user in. Medical Store Management System Use Case Diagram.
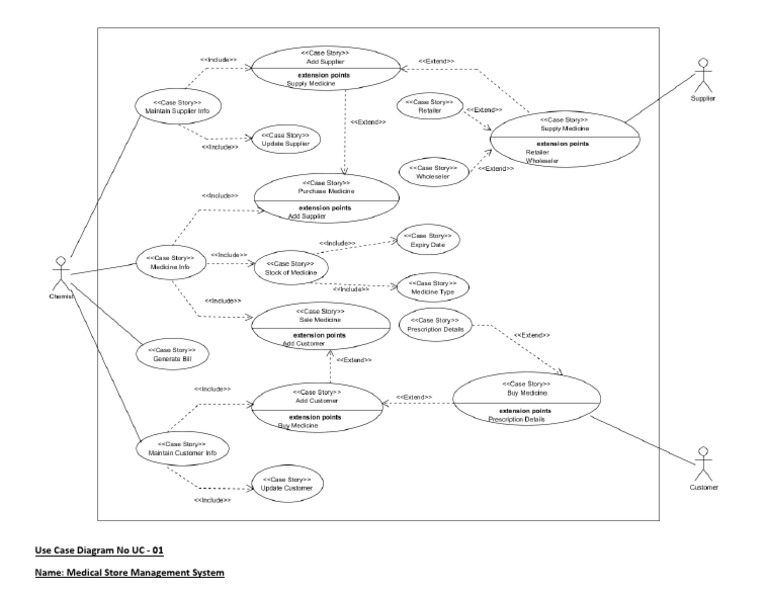
From www.scribd.com
Medical Store Management System Use Case Diagram No UC 01 Medical Store Management System Use Case Diagram we carried out an indepth case study at the medical stores of a tertiary care health care facility. Explore the template and other examples of use case. See examples of different scenarios, actors, and. use creately’s easy online diagram editor to edit this diagram, collaborate with others and export results to multiple image formats. learn how to. Medical Store Management System Use Case Diagram.
From robhosking.com
12+ Activity Diagram For Medical Store Management System Robhosking Diagram Medical Store Management System Use Case Diagram See examples of different scenarios, actors, and. this use case diagram is a graphic depiction of the interactions among the elements of medical store management system. this automated system aims to meet the requirements of medical stores by efficiently storing and managing their valuable data and. use creately’s easy online diagram editor to edit this diagram, collaborate. Medical Store Management System Use Case Diagram.
From www.freeprojectz.com
Medical Store Management System ER Diagram Academic Projects Medical Store Management System Use Case Diagram The use case diagram are usually referred to as behavior diagram used to describe the actions of all user in a. See examples of different scenarios, actors, and. use creately’s easy online diagram editor to edit this diagram, collaborate with others and export results to multiple image formats. this automated system aims to meet the requirements of medical. Medical Store Management System Use Case Diagram.
From mavink.com
Student System Use Case Diagram Medical Store Management System Use Case Diagram we carried out an indepth case study at the medical stores of a tertiary care health care facility. The use case diagram are usually referred to as behavior diagram used to describe the actions of all user in a. See examples of different scenarios, actors, and. this use case diagram is a graphic depiction of the interactions among. Medical Store Management System Use Case Diagram.
From schematicofusquem6d.z14.web.core.windows.net
What Kinds Of Diagrams Are Best For Use Cases Medical Store Management System Use Case Diagram we carried out an indepth case study at the medical stores of a tertiary care health care facility. See examples of different scenarios, actors, and. learn how to create use case diagrams for hospital systems using edrawmax's templates. this use case diagram is a graphic depiction of the interactions among the elements of medical store management system.. Medical Store Management System Use Case Diagram.
From meeraacademy.com
Activity Diagram For Medical Store Management System Medical Store Management System Use Case Diagram we carried out an indepth case study at the medical stores of a tertiary care health care facility. use creately’s easy online diagram editor to edit this diagram, collaborate with others and export results to multiple image formats. this automated system aims to meet the requirements of medical stores by efficiently storing and managing their valuable data. Medical Store Management System Use Case Diagram.
From www.freeprojectz.com
Medical Shop Management System Dataflow Diagram (DFD) Academic Projects Medical Store Management System Use Case Diagram this automated system aims to meet the requirements of medical stores by efficiently storing and managing their valuable data and. use creately’s easy online diagram editor to edit this diagram, collaborate with others and export results to multiple image formats. learn how to create use case diagrams for hospital systems using edrawmax's templates. use creately’s easy. Medical Store Management System Use Case Diagram.
From meeraacademy.com
use case diagram for online shopping Medical Store Management System Use Case Diagram this use case diagram is a graphic depiction of the interactions among the elements of medical store management system. Explore the template and other examples of use case. this automated system aims to meet the requirements of medical stores by efficiently storing and managing their valuable data and. use creately’s easy online diagram editor to edit this. Medical Store Management System Use Case Diagram.
From www.cs.sjsu.edu
Notice that we do not attempt to show structures (like itemsor the cart) nor the flow of control Medical Store Management System Use Case Diagram we carried out an indepth case study at the medical stores of a tertiary care health care facility. use creately’s easy online diagram editor to edit this diagram, collaborate with others and export results to multiple image formats. this automated system aims to meet the requirements of medical stores by efficiently storing and managing their valuable data. Medical Store Management System Use Case Diagram.
From www.vrogue.co
Use Case Diagram For Medical Store Management System vrogue.co Medical Store Management System Use Case Diagram we carried out an indepth case study at the medical stores of a tertiary care health care facility. use creately’s easy online diagram editor to edit this diagram, collaborate with others and export results to multiple image formats. The use case diagram are usually referred to as behavior diagram used to describe the actions of all user in. Medical Store Management System Use Case Diagram.